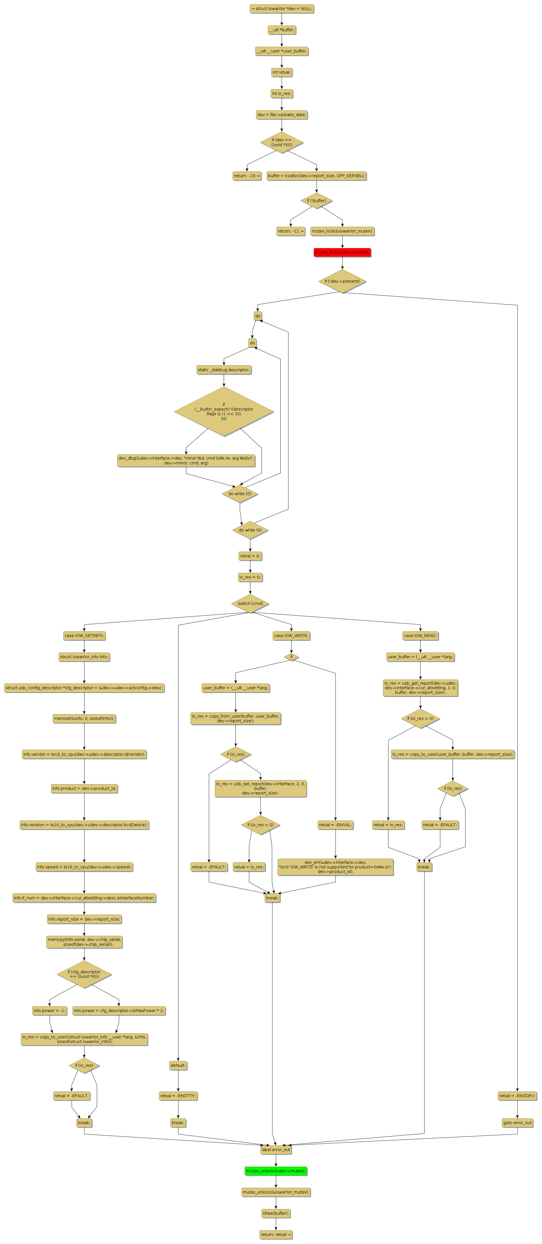
Instance Verification Kit (IVK)
mutex lock @ [13781+24+/linux-3.19-rc1/drivers/usb/misc/iowarrior.c]
Instance Signature: mutex
|
The Matching Pair Graph:
|
|
Function Name
|
Control Flow Graph (CFG)
|
Events Flow Graph (EFG)
|
Source Correspondence
|
|
iowarrior_ioctl
|
|
|
[13326+15+/linux-3.19-rc1/drivers/usb/misc/iowarrior.c]
|